
Task06
Slide 1


RESEARCH
RESEARCH
At the very beginning, I outlined some key goals to guide my research. My first step was to conduct market research to better understand the industry. With a better understanding of the overall industry, I then conducted competitive analysis to compare how competitors were using web design, branding, and best practices to sell their policies online.
I then created 4 provisional personas based on the demographic information that I uncovered from market research, which helped me identify identify participants for my user interviews.
I then created 4 provisional personas based on the demographic information that I uncovered from market research, which helped me identify identify participants for my user interviews.


Showcase 1


Showcase 1


Showcase 1
RESEARCH
Following the interviews, I created an empathy map that allowed me to synthesize the information from the interviews. I extracted the following insights and user needs that would guide the design of FARMERS website.


Slide 1


Slide 1


Slide 1


Slide 1


Slide 1


Slide 1


Slide 1
RESEARCH
I then used those needs and insights, as well as other information uncovered during research, to create a user persona. This persona served as a model for the rest of the design process and guided every decision.

RESEARCH

RESEARCH
ANALYZE
With research concluded and user needs defined, I moved on to define the project goals and strategy. First, I laid out the business and user goals, and looked at where they overlapped with one another in order to have a clear project vision moving forward.
From there, I created a feature roadmap to determine which features to include when building the website. I prioritized features based on how mission-critical they were. In order to ensure that the site’s features meet the users’ needs, I outlined the UI requirements using a user story format: As a [new customer] I want to [user task] in order to [user goal]. This helped me keep the users’ need at the forefront of the planning process, and determine what UI components were required for each user story.
From there, I created a feature roadmap to determine which features to include when building the website. I prioritized features based on how mission-critical they were. In order to ensure that the site’s features meet the users’ needs, I outlined the UI requirements using a user story format: As a [new customer] I want to [user task] in order to [user goal]. This helped me keep the users’ need at the forefront of the planning process, and determine what UI components were required for each user story.
RESEARCH
Next, I created a sitemap to organize all the site’s content categories based on the pages and features I listed as requirements. It was essential to outline the website’s navigational structure before creating any designs. This ensured that the site maintained its intended organization to best suit user needs.
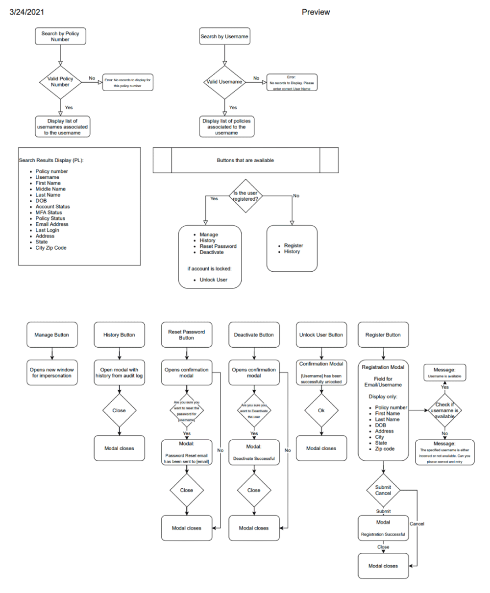
I then created three different user flows to demonstrate how users would navigate the site given different scenarios. This allowed me to explore the multitude of ways that users might maneuver throughout the website based on different scenarios and decisions.
I then created three different user flows to demonstrate how users would navigate the site given different scenarios. This allowed me to explore the multitude of ways that users might maneuver throughout the website based on different scenarios and decisions.
iPhone



RESEARCH
IDEATE
With a clear product vision and roadmap established, I began the ideation phase with sketches.After carefully considering the best elements of the hand-drawn wireframes, I then created digital, mid-fidelity wireframes.This allowed me to plan out the page’s visual hierarchy, spacing, and flow before adding detail. Then I proceeded to design the high-fidelity responsive wireframes and prepared for usability testing.
Slide 1




RESEARCH
EVALUATE
With my high fidelity wireframes complete, I created a clickable prototype that would then be used during usability testing. The goal of usability testing was to uncover misunderstandings, confusions, and validate or invalidate assumptions that I made while designing. I drafted a usability test plan and recruited participants to conduct moderated, in-person usability tests.These tasks were meant to test whether the navigation, flow (order of screens), and content layout was clear. While participants interacted with the prototype, I observed their behavior and thoughts to identify strengths and weaknesses of the design.
Using all of the notes gathered during testing, I synthesized test findings using an affinity map. This allowed me to find the most prominent patterns in user behavior, including their actions, comments, and problems encountered, and pinpoint specific, necessary design improvements.
Using all of the notes gathered during testing, I synthesized test findings using an affinity map. This allowed me to find the most prominent patterns in user behavior, including their actions, comments, and problems encountered, and pinpoint specific, necessary design improvements.
Slide 4

Slide 5

Slide 1


RESEARCH
FINALIZE
With the prototype uploaded to InVision, handoff to developers is straightforward. The developer/engineering team can simply open InVision’s Inspect tool to view design specs, download assets, etc. The designs may also be handed off through Zeplin, or any other tool preferred by the development team.
Depending on time and budget constraints, we would prototype the UI for other features and conduct usability tests to continue to identify areas of improvement. We would also continue to develop the site based on the prioritized feature roadmap, testing and iterating along the way.
Depending on time and budget constraints, we would prototype the UI for other features and conduct usability tests to continue to identify areas of improvement. We would also continue to develop the site based on the prioritized feature roadmap, testing and iterating along the way.

Full 1





1.jpeg
2.jpeg
4.jpeg
4.jpeg